Notre Système - Méthodologie Agence Digitale | Magem Grenoble

Voici le système qui a généré
plus de 3.5M€ de CA.

Ce n'est pas une promesse. C'est une méthode.
Une architecture rodée.

ROAS moyen X4
Plus de 3.5M€ de CA
Architecture scalable

Après avoir accompagné des centaines d'entreprises
et généré plus de 3 millions d'euros de chiffre d'affaires via les publicités Meta…

nous avons compris une chose essentielle :

Les résultats ne dépendent pas du secteur.
Ils dépendent du système.

À force d'analyser les campagnes dans des domaines très différents,
nous avons identifié des structures communes.
Des mécaniques répétables.
Des leviers universels.

Nous les avons formalisés.
Optimisés.
Standardisés.

C'est ainsi qu'est née La Machine.

La Machine.

La Machine n'est pas une campagne.
C'est une architecture.

Un système structuré qui :

Attire les bonnes personnes
Filtre les prospects non qualifiés
Transforme l'intérêt en demande
Transforme la demande en clients

Et une fois installée, elle tourne.

Votre business devient prévisible, vous savez par exemple que pour 1€ d'investissement vous générez 3, 5, ou même 12€ .

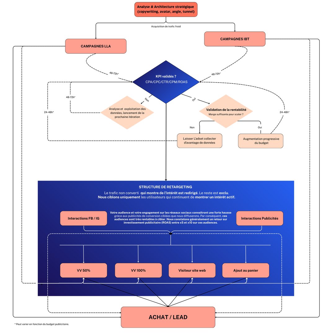
⚙️ Le moteur de La Machine ⚙️

Une architecture rodée qui transforme chaque euro en clients.

Schéma La Machine - Architecture du système publicitaire

Une fois que nous maîtrisons parfaitement votre secteur, vos concurrents, vos indicateurs clés et le profil précis de votre client idéal, nous lançons la première itération des campagnes.

Cette phase nous permet d'identifier exactement ce qui génère du chiffre d'affaires — et d'éliminer immédiatement ce qui consomme du budget inutilement.

Mais là où notre système devient réellement puissant, c'est dans l'optimisation du capital publicitaire.

Contrairement à la majorité des agences qui diffusent massivement et espèrent que ça convertisse…

Nous structurons un tunnel qui nous permet de continuer à montrer les annonces uniquement aux personnes qui démontrent un réel intérêt, mais qui ne sont pas encore passées à l'achat.

Résultat :

  • Nous ne gaspillons pas votre budget sur des audiences froides non qualifiées
  • Nous concentrons l'investissement sur les prospects déjà engagés

Cela permet :

  • De réduire drastiquement le coût d'acquisition
  • D'augmenter la rentabilité globale des campagnes
  • Et de scaler plus vite, avec moins de risque

C'est pour cela que nos campagnes deviennent généralement 2 à 4 fois plus rentables après les premières itérations.

Parce que nous ne cherchons pas plus de trafic.
Nous cherchons plus de conversions avec le même budget.

Et c'est précisément ce qui rend La Machine plus performante que les approches classiques.

Installons La Machine
dans votre entreprise

Si vous voulez structurer vos résultats plutôt que les espérer.

Vos coordonnées

Votre budget mensuel ads

Message (optionnel)

Vos données sont sécurisées et confidentielles

Réponse sous 24h
Sans engagement
100% gratuit